令和7年度価格高騰支援給付金の実施
ページID:969636661
更新日:2026年1月27日
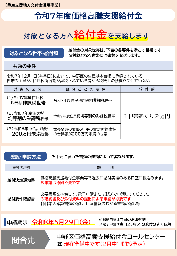
令和7年度価格高騰支援給付金【重点支援地方交付金活用事業】
「強い経済」を実現する総合経済対策(令和7年11月21日閣議決定)に基づき、「令和7年度住民税均等割非課税」世帯、「令和7年度住民税均等割のみ課税」世帯及び「令和6年中の合計所得金額の合算額が200万円未満」世帯に対し、1世帯あたり2万円を支給します。
※現在、給付金コールセンターについては準備中です(2月中旬開設予定)
※令和8年2月下旬ごろより、給付対象世帯の世帯主宛に順次書類を発送する予定です。
※申請期限は令和8年5月29日(金曜日)(当日消印有効)です。

給付対象世帯
1.令和7年度住民税均等割非課税世帯
下記の(1)から(3)全ての基準を満たす世帯
(1)令和7年12月1日(基準日)において、中野区の住民基本台帳に登録されている
(2)令和7年度住民税均等割非課税
(3)住民税所得割が課税されている者から税法上の扶養を受けていない
※以下の場合は対象外です。
1.世帯内に租税条約の適用を届け出ている者がいる世帯
2.令和7年1月2日以降に国外転入した者のみで構成される世帯
2.令和7年度住民税均等割のみ課税世帯
下記の(1)から(3)全ての基準を満たす世帯
(1)令和7年12月1日(基準日)において、中野区の住民基本台帳に登録されている
(2)令和7年度住民税均等割のみ課税
(3)住民税所得割が課税されている者から税法上の扶養を受けていない
※以下の場合は対象外です。
1.世帯内に租税条約の適用を届け出ている者がいる世帯
2.令和7年1月2日以降に国外転入した者のみで構成される世帯
3.令和6年中の合計所得金額の合算額が200万円未満世帯
下記の(1)から(3)全ての基準を満たす世帯
(1)令和7年12月1日(基準日)において、中野区の住民基本台帳に登録されている
(2)世帯全員の令和6年中の合計所得金額の合算額が200万円未満
(3)住民税所得割が課税されている者から税法上の扶養を受けていない
※以下の場合は対象外です。
1.世帯内に租税条約の適用を届け出ている者がいる世帯
2.令和7年1月2日以降に国外転入した者のみで構成される世帯
給付額
1.令和7年度住民税均等割非課税世帯
1世帯あたり2万円
2.令和7年度住民税均等割のみ課税世帯
1世帯あたり2万円
3.令和6年中の合計所得金額の合算額が200万円未満世帯
1世帯あたり2万円
申請方法
給付決定通知書が届く世帯
手続きは原則不要です。
※給付時期や振込予定口座は給付決定通知書に記載しています。
※口座解約等により振込が出来なかった場合、区より改めて必要書類を発送します。
給付要件確認書が届く世帯
郵送申請
給付要件確認書に必要事項を記入し、必要書類を同封の返信用封筒に入れて申請期限までにご返送ください。
電子申請
給付要件確認書に記載の二次元コードを読み込んで申請期限までに申請してください。
※代理人が申請する場合は、申請方法は郵送申請に限ります。あらかじめご了承ください。
必要書類
1.給付要件確認書
2.本人確認書類(世帯主)の写し(コピー)
3.振込先口座が確認できる書類の写し(コピー)
4.代理人が申請する場合は上記3を除く書類の他、代理人の本人確認書類の写し(コピー)、代理人の振込先口座が確認できる書類の写し(コピー)、委任状(※)
※代理人が後見人・保佐人・補助人の場合は委任状の提出は不要ですが、代理権確認のため登記事項証明書等を提出してください。
申請期限
令和8年5月29日(金曜日)(当日消印有効)
※電子申請の場合は令和8年5月29日(金曜日)午後11時59分までに申請を完了してください。
電子申請をご利用の場合、ログイン済みであっても、午後11時59分までに申請手続きが完了していない場合は受け付けできません。
上記期限までに申請が確認できない場合、給付金の受給を辞退したものとみなします。
なお、郵便物の不着や配送事故等について、区では一切の責任を負いません。 あらかじめご了承ください。
住民税について
令和7年度住民税は、令和6年中の所得金額に対して課税されます。
住民税の詳細は「住民税ってなに?」をご確認ください。
自身の税額情報等の確認について
(1)マイナンバーカードを利用して、世帯の所得や情報が確認できます。詳細はデジタル庁HPの「
私の情報について(外部サイト)」をご覧ください。
(2)課税証明書や非課税証明書(有料)を取得して自身の情報が確認できます。
配偶者等から暴力を理由に避難している方への支援
DV(ドメスティック・バイオレンス)や諸事情により住民票を動かさず、中野区に避難中または滞在中の方も受給できる可能性があります。
また、住民票上の世帯主が受け取っていても、一定の要件を満たせば、受給することができます。
給付金支給における注意事項
・最新の税情報により、不支給となる場合があります。
・本給付金の受給後、修正申告等により給付要件に該当しないことが判明した場合、給付金を返還していただきます。
「振込め詐欺」や「個人情報の詐取」にご注意ください
区役所の職員などが、「給付金」を給付するための手数料振込や現金自動預払機(ATM)の操作をお願いすることは絶対にありません。
また、不審な電話や郵便物が届いたら、区や最寄りの警察署にご連絡ください。
お問い合わせ先
現在、給付金コールセンターは準備中です。(2月中旬以降に開設予定)
また、現時点ではご自身が給付金の支給対象であるかどうかの確認のお問い合わせにはお答えできませんので、あらかじめご了承ください。
中野区総務部総務課物価高騰支援給付金担当
電話番号:03-3228-5896
受付時間:午前8時30分から午後5時15分まで(土、日、祝日、年末年始を除く)
お問い合わせ
このページは総務部 総務課が担当しています。
