「中野区物品の蓄積等による不良な生活環境の解消に関する条例」の概要
ページID:843346063
更新日:2025年8月22日
平成29年6月21日、中野区は「物品の蓄積」等の対策のために「中野区物品の蓄積等による不良な生活環境の解消に関する条例」を制定しました。
この条例は、これまで区の規制が及ばなかった私有地などの場所を対象としており、今後は、この条例に基づき「物品の蓄積」等の対策を進めていきます。
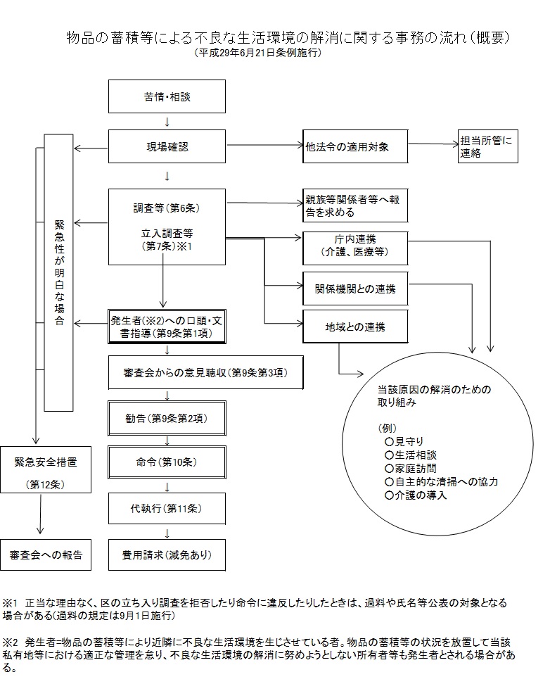
条例の対象と目的
私有地等(あき家、公道を除く)を対象とし、「物品の蓄積若しくは放置」「植栽の繁茂(あき地の雑草・かん木を除く)」「建築物以外の工作物の放置」「動物への衛生上問題のある餌やり」などにより、周辺地域に生じた不良な生活環境の解消を目的とします。
福祉的な取組との連携
区は医療・介護などの事務と連携し、一体的に取り組みます。
指導・勧告・命令
区は発生者※に対し、必要な措置について指導・文書勧告・命令をすることができます。
※発生者とは、物品の蓄積等により、不良な生活環境を生じさせている者を言います。物品の蓄積等を行った本人のみならず、物品の蓄積等の状況を放置して当該私有地等における適正な管理を怠り、不良な生活環境の解消に努めようとしない所有者等も発生者とされる場合があります。
代執行
命令された措置が講じられない場合、区が代わって措置(代執行)を行い、その費用を徴収することができます。
公表及び過料
正当な理由なく、立入調査を拒否等した場合や命令に従わない等の場合、区は、その者の氏名等を公表し、また、過料を科すことができます。
審査会
勧告の実施やその他の事項について意見を述べることができる、学識経験者等からなる審査会を設置します。
下記の図をご覧ください。

下記リンク先のページをご覧ください。
中野区物品の蓄積等による不良な生活環境の解消に関する条例(全文)(PDF形式:221KB)
関連ファイル
お問い合わせ
このページは環境部 環境課が担当しています。
