【受付は終了しました】定額減税補足給付金(調整給付)の不足額給付の実施(10月31日まで)
ページID:437720564
更新日:2025年11月1日
【受付は終了しました】中野区からのお知らせ
令和7年9月19日時点で申請がお済でない方に対して、不足額給付のお知らせ(はがき)を発送しました。
申請がまだお済でない方は、令和7年10月31日(金曜日)までに申請書類をご提出ください。
なお、申請期限までに書類の提出が無い場合は、本給付金を辞退したものとみなしますので、予めご了承ください。

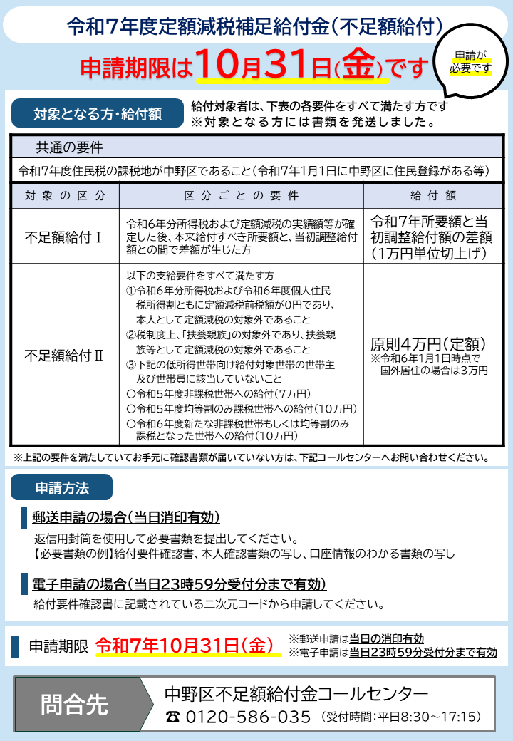
定額減税補足給付金(調整給付)の不足額給付
令和6年度に実施した定額減税補足給付金(当初調整給付)の支給額に不足が生じた方に、追加で給付を行います。
※給付対象と思われる方及び対象になる可能性がある方へ令和7年7月下旬に申請書類を発送しました。
※申請期限は令和7年10月31日(金曜日)(当日消印有効)です。
給付対象者
令和7年度住民税の課税地が中野区である方(令和7年1月1日時点で中野区の住民基本台帳に登録されている等)で、次の「不足額給付1」または「不足額給付2」に該当する方
1.不足額給付1
当初調整給付の算定に際し、令和5年所得等を基にした推計額(令和6年分推計所得税額)を用いて算定したことなどにより、令和6年分所得税および定額減税の実績額等が確定したのちに、本来給付すべき所要額と、当初調整給付額との間で差額が生じた方
2.不足額給付2
下記の(1)から(3)全ての基準を満たす方
(1)令和6年分所得税額及び令和6年度分個人住民税所得割額の定額減税前税額がゼロの方
(本人として、定額減税の対象外である方)
(2)税制度上「扶養親族」の対象外の方(青色事業専従者、事業専従者(白色)、合計所得金額48万円超の方)
(3)下記の低所得世帯向け給付対象世帯の世帯主・世帯員に該当していない方
- 令和5年度非課税世帯への給付(7万円)
- 令和5年度均等割のみ課税世帯への給付(7万円または10万円)
- 令和6年度新たに非課税世帯もしくは均等割のみ課税となった世帯への給付(10万円)
給付額
1.不足額給付1
令和6年度に給付した「当初調整給付額」と、令和7年の給付所要額との差額分
2.不足額給付2
原則4万円(定額)
※令和6年1月1日時点で国外居住者であった場合は3万円
申請方法
給付決定通知書が届く方
手続きは原則不要です。
※給付時期や振込予定口座は給付決定通知書に記載しています。
※口座解約等により振込が出来なかった場合は改めて必要書類を発送します。
必ず申請期限までに必要書類を追加提出してください。
給付要件確認書・申請書が届く方
郵送申請
必要事項を記入し、必要書類を同封の返信用封筒に入れて申請期限までに返送してください。
電子申請
給付要件確認書に記載の二次元コードを読み込んで申請期限までに申請してください。
※代理人が申請する場合は、郵送申請のみ受け付けています。あらかじめご了承ください。
必要書類
1.給付要件確認書または申請書
2.本人確認書類の写し(コピー)
3.振込先口座が確認できる書類の写し(コピー)
4.代理人が申請する場合は代理人の本人確認書類の写し(コピー)、代理人の振込先口座が確認できる書類の写し(コピー)、委任状(※)
※代理人が後見人・保佐人・補助人の場合は委任状の提出は不要ですが、代理権確認のため登記事項証明書等を提出してください。
5.令和6年度分個人住民税の納税通知書または特別徴収税額通知書などの写し(コピー)
6.令和6年分の所得税の源泉徴収票や確定申告書などの写し(コピー)
7.当初調整給付金の支給確認書の写し(コピー)、支給決定通知書など
※5及び6については、給付要件確認書の数値に重大な相違がある場合にご提出ください。
※7については令和6年1月2日以降に中野区に転入してきた場合に必要となります。
【受付は終了しました】申請期限
令和7年10月31日(金曜日)(当日消印有効)
※電子申請の場合は、令和7年10月31日(金曜日)午後11時59分までに申請を完了してください。
ログイン中であっても、午後11時59分までに申請が完了していない場合は受付されませんのでご注意ください。
上記期限までに申請がない場合は、給付金の受給を辞退したものとみなします。
なお、郵便物の不着や事故等につきましては、区では一切の責任を負いかねますので、あらかじめご了承ください。
住民税について
住民税は、前年中の所得金額に対して課税されます。
住民税の詳細は「住民税ってなに?」をご確認ください。
自身の税額情報等の確認について
(1)マイナンバーカードを利用して、世帯の所得や情報が確認できます。詳細はデジタル庁HPの「
私の情報について(外部サイト)」をご覧ください。
(2)課税証明書や非課税証明書(有料)を取得して自身の情報が確認できます。
配偶者等から暴力を理由に避難している方への支援
DV(ドメスティック・バイオレンス)や諸事情により住民票を動かさず、中野区に避難中または滞在中の方も受給できる可能性があります。
詳細については下記電話番号へお問合せください。
給付金支給における注意事項
・最新の税情報により、不支給となる場合があります。
・本給付金の受給後、修正申告等により給付要件に該当しないことが判明した場合、給付金を返還していただきます。
「振込め詐欺」や「個人情報の詐取」にご注意ください
区役所の職員などが、「給付金」を給付するための手数料振込や現金自動預払機(ATM)の操作をお願いすることは絶対にありません。
また、不審な電話や郵便物が届いたら、区や最寄りの警察署にご連絡ください。
お問い合わせ先
中野区不足額給付金コールセンター
電話番号:0120-586-035
受付時間:午前8時30分から午後5時15分まで(土、日、祝日、年末年始を除く)
お問い合わせ
このページは総務部 総務課が担当しています。
